Vortrag

Verification of Smart Contracts

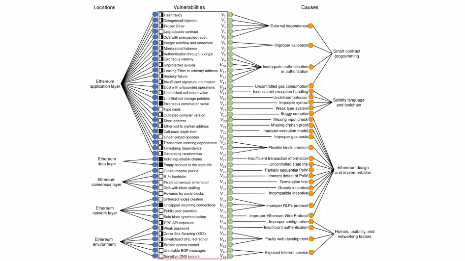
The term Smart Contracts refers to a set of technologies that – broadly speaking – enable execution of code on blockchains. Many business processes have already been mapped on such contracts, with Ethereum being a popular platform. But since smart contracts are code, we have to ask ourselves about ensuring code quality. Testing is certainly a useful tool for that, but given that smart contracts handle millions of dollars, is it enough? This talk will give an introduction into formal verification and present an overview over the state of the art in the blockchain space.

Datum
13.11.2019
Uhrzeit
15:15 - 16:00
Konferenz / Veranstaltung
Blockchain Technology Conference 2019
Ort
Hotel nhow Berlin, Berlin
  • Folie 1
    1/59
  • Folie 2
    2/59
  • Folie 3
    3/59
  • Folie 4
    4/59
  • Folie 5
    5/59
  • Folie 6
    6/59
  • Folie 7
    7/59
  • Folie 8
    8/59
  • Folie 9
    9/59
  • Folie 10
    10/59
  • Folie 11
    11/59
  • Folie 12
    12/59
  • Folie 13
    13/59
  • Folie 14
    14/59
  • Folie 15
    15/59
  • Folie 16
    16/59
  • Folie 17
    17/59
  • Folie 18
    18/59
  • Folie 19
    19/59
  • Folie 20
    20/59
  • Folie 21
    21/59
  • Folie 22
    22/59
  • Folie 23
    23/59
  • Folie 24
    24/59
  • Folie 25
    25/59
  • Folie 26
    26/59
  • Folie 27
    27/59
  • Folie 28
    28/59
  • Folie 29
    29/59
  • Folie 30
    30/59
  • Folie 31
    31/59
  • Folie 32
    32/59
  • Folie 33
    33/59
  • Folie 34
    34/59
  • Folie 35
    35/59
  • Folie 36
    36/59
  • Folie 37
    37/59
  • Folie 38
    38/59
  • Folie 39
    39/59
  • Folie 40
    40/59
  • Folie 41
    41/59
  • Folie 42
    42/59
  • Folie 43
    43/59
  • Folie 44
    44/59
  • Folie 45
    45/59
  • Folie 46
    46/59
  • Folie 47
    47/59
  • Folie 48
    48/59
  • Folie 49
    49/59
  • Folie 50
    50/59
  • Folie 51
    51/59
  • Folie 52
    52/59
  • Folie 53
    53/59
  • Folie 54
    54/59
  • Folie 55
    55/59
  • Folie 56
    56/59
  • Folie 57
    57/59
  • Folie 58
    58/59
  • Folie 59
    59/59

Nach links wischen, um ggf. weitere Folien zu sehen

Scrollen oder die Pfeiltasten nutzen, um ggf. weitere Folien zu sehen

Scrollen, um ggf. weitere Folien zu sehen

Die Pfeiltasten nutzen, um ggf. weitere Folien zu sehen

Folien downloaden

TAGS